XB-IMG-147738
Xenbase Image ID: 147738
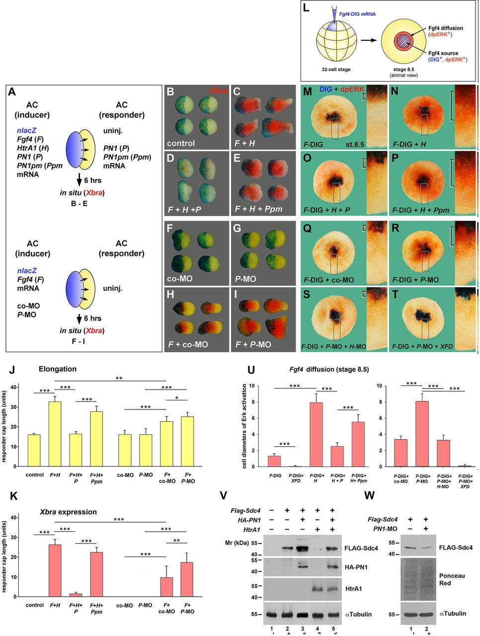
|   | Fig. 7.
PN1 regulates paracrine FGF signaling and the proteolytic cleavage of Xenopus Syndecan-4. (A) Experimental design of animal cap (AC) assay. (B) Control animal cap conjugates with nlacZ mRNA-injected inducer cap (blue) and uninjected responder cap remain round and do not express Xbra. (C-E) Injection of Fgf4 and HtrA1 mRNAs in the inducer cap triggers robust elongation and strong Xbra expression (red) in the responder cap, which is blocked by PN1 but not PN1pm mRNA in the conjugate. (F,G) co-MO and PN1-MO alone do not trigger elongation nor Xbra expression. (H) Fgf4 and co-MO in the inducer cap cause moderate elongation and low Xbra expression in the uninjected responder cap. (I) Fgf4 and PN1-MO induce strong elongation and high levels of Xbra expression far from the signaling source. (J,K) Quantification of the elongation and extent of Xbra expression in the responder caps of injected animal cap sandwiches. (L) Experimental design of the FGF4 diffusion assay. (M) Animal view of blastula embryo at stage 8.5 after double staining for Fgf4-DIG (blue) and dpERK (red). The inset to the right is a magnification of the framed area. Following injection of Fgf4-DIG mRNA into a single blastomere at the 32-cell stage, the FGF4 signal spreads and activates Erk over about one cell diameter (bracket) outside of the injected area. (N) HtrA1 further expands the FGF4 signal and activates Erk about eight cell diameters away from the source. (O,P) PN1, but not PN1pm, restricts the HtrA1-triggered spread of the FGF4/Erk signal. (Q,R) PN1-MO, but not co-MO, stimulates the spread of the FGF4 signal. (S,T) In PN1 morphant embryos, 20â
ng HtrA1-MO and XFD mRNA limit the spread of the FGF4 signal and reduce Erk activation. (U) Quantification of FGF4 diffusion based on Erk activation in the animal hemisphere of injected blastula embryos. (V,W) Immunoblot of Xenopus embryos at stage 26 (V) and stage 14 (W). Note that HA-PN1 stabilizes FLAG-Sdc4 protein and protects it against HtrA1-mediated degradation. Downregulation of PN1 lowers FLAG-Sdc4 protein amounts. The doses of injected mRNAs were: Fgf4, 60â
pg; FLAG-Sdc4, 220â
pg; HtrA1, 320â
pg (160â
pg in N-P, 80â
pg in V); nlacZ, 200â
pg; PN1-derived, 1200â
pg (300â
pg in O,P); XFD, 80â
pg; FGF4-DIG, 300â
pg. Indicated phenotypes were shown by: B, 24/24; C, 25/25; D, 24/24; E, 24/24; F, 11/11; G, 12/12; H, 13/15; I, 9/10; M, 25/25; N, 14/14; O, 17/17; P, 11/11; Q, 22/22; R, 26/28; S, 17/18; T, 19/19. Data are expressed as mean±s.d. Statistical significance was determined using one-way ANOVA followed by unpaired Student's t-test. *P<0.05, **P<0.01, ***P<0.001. Image published in: Acosta H et al. (2015) Copyright © 2015. Image reproduced with permission of the Publisher. Larger Image Printer Friendly View | 
