XB-IMG-23578
Xenbase Image ID: 23578
|
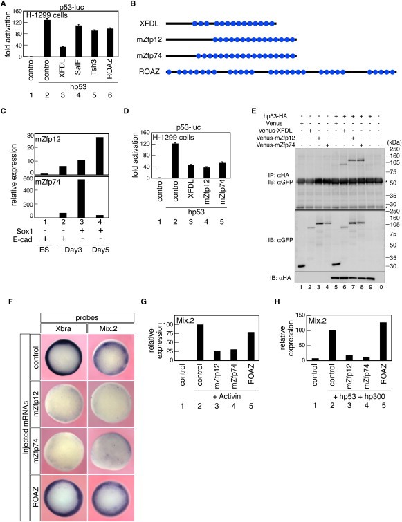
Figure 7. XFDL-Related Zn-Finger Proteins Antagonize p53 Activity(A) Luciferase assay using mammalian H-1299 cells. Cells were harvested 24 hr after transfection with p53-luc, phRL-null, and the indicated expression plasmids.(B) Domain structure of mZfp12 and mZfp74 and ROAZ. Blue filled circles: Zn-finger motifs. In mZfp12 and mZfp74, the amino-terminal regions contain a Krüppel-associated box, which is missing in XFDL.(C) q-PCR analysis for the expression of mZfp12 and mZfp74. Undifferentiated mouse ES cells (lane 1) and differentiating ES cells (cultured by the SFEB method; Watanabe et al., 2005), E-cadherin+/Sox1â cells (uncommitted or non-neural), and E-cadherinâ/Sox1+ cells (neural) were collected by FACS and analyzed by q-PCR (normalized by β-actin expression).(D) Luciferase assay in H-1299 cells. Cells were transfected with p53-luc and the indicated expression plasmids.(E) Coimmunoprecipitation analysis of mammalian XFDL-related proteins (Venus-fused) and hp53 (HA-tagged) using HEK293 cells. Asterisks: nonspecific bands.(FâH) Activities of mammalian XFDL-related genes in Xenopus. (F) Control (top row), mZfp12 (second row), mZfp74 (third row), or ROAZ (bottom row) mRNA (400 pg/cell each) was injected into Xenopus and analyzed as in Figures 2D and 2F. Vegetal view. (G) q-PCR analysis for Mix.2 expression. Xenopus embryos were injected with the indicated mRNAs (400 pg/cell each) and animal caps were analyzed as in Figure 2A. (H) q-PCR analysis for Mix.2 expression in the animal cap. mRNAs of mammalian XFDL-related genes were coinjected with hp53 (50 pg/cell) and hp300 (200 pg/cell) (lanes 2â5). Analysis was performed as in Figure 4G. Image published in: Sasai N et al. (2008) Copyright © 2008. Image reproduced with permission of the Publisher, Elsevier B. V.
Image source: Published Larger Image Printer Friendly View |
