|
Fig. 1. Profiling of chromatin accessibility using CANTAC-seq.a A schematic view of the CANTAC-seq workflow. The process begins with a cell or nucleus (blue) where ConA-coated beads (green) bind specifically to surface glycoproteins (orange). Subsequent steps depict bead-directed tagmentation and library preparation for sequencing. b Genome-wide comparison of standard ATAC-seq data with CANTAC-seq data generated from mESCs. The points indicate accessible regions identified by ATAC-seq and CANTAC-seq. The X and Y axes represented the number of sequencing reads derived from the accessible regions. c TSS enrichment of standard ATAC-seq data and CANTAC-seq data in mESCs. d Comparison of insert sizes generated from mESCs using ATAC-seq and CANTAC-seq. e Genome browser view of ATAC-seq and CANTAC-seq normalized read counts at Nanog, Klf4, Pou5f1, and Sox2 loci in mESCs. f DNA electrophoresis of libraries of X. tropicalis whole embryos (stage 13) using ATAC-seq (left) and CANTAC-seq (right) protocols.
|
|
Fig. 2. Accessible chromatin landscape during X. tropicalis ZGA.a A schematic view of the five developmental stages examined by CANTAC-seq. Embryos were collected at 3.5 hpf, 4 hpf, 5.5 hpf, 7 hpf, and 12 hpf to generate genome-wide chromatin accessibility profiles for stages 7, 8, and 9 (blastula), 10 (gastrula), and 13 (neurula), respectively. ZGA zygotic genome activation, MBT midblastula transition, hpf hours post-fertilization. b The bar plot illustrates the number of accessible chromatin regions detected at each of the five developmental stages during ZGA. c Heatmaps of chromatin accessibility for the five developmental stages, two biological replicates for each stage. d The bar plot illustrates the number of newly gained accessible regions at different genomic locations during ZGA. e Genome browser view of two representative genomic regions that lose (mir427 cluster, chr3: 146,260,000–146,294,000) or gain (sox17 cluster, chr6: 115,150,000–115,191,000) chromatin accessibility during ZGA. Source data are provided in the Source Data file.
|
|
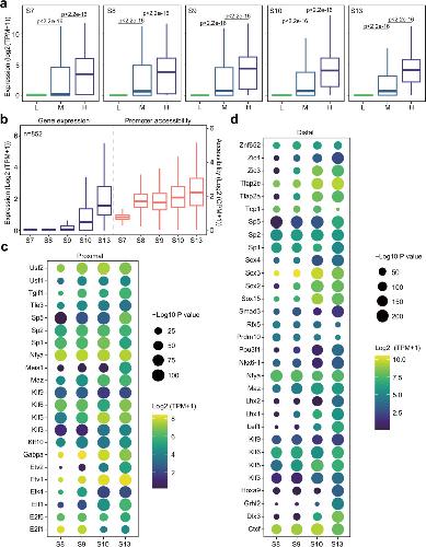
Fig. 3. Promoter accessibility, gene expression, and enriched DNA-binding motifs of TFs.a The bar plot illustrates the expression level (Log2 (TPM + 1)) of genes with different promoter accessibility at different developmental stages. “Low”, “medium” and “high” groups were classified by separating the promoters into three groups of equal size (n = 9500 genes in each group) based on their CANTAC signal strength. Statistical significance was determined using a paired two-sided Student’s t-test. b The bar plot illustrates the expression level (Log2 (TPM + 1)) and promoter accessibility (Log2 (CPM + 1)) of the genes expressed after MBT (n = 852 genes) at different developmental stages. c, d Heatmaps of transcription factor (TF) DNA binding sequence motifs identified from proximal and distal CANTAC-seq peaks gained at each developmental stage. Stage-specific motif activity (−Log10
P value) and TF expression level (Log2 (TPM + 1)) are indicated by the size and color of the dot, respectively. Statistical significance was determined using a one-sided hypergeometric test.
|
|
Fig. 4. E2f1 is a repressor of minor ZGA.a Representative bright field images of embryos (stage 23) showing that e2f1 MO embryos display abnormal morphology at early development, which could be partially rescued by co-injecting e2f1 MO and e2f1 mRNA. Scale bar, 200 μm. b Heatmaps of chromatin accessibility detected by CANTAC-seq at stages 7 and 8 upon e2f1 MO, n = 2 biological replicates. c The box plot illustrates the numbers of up- and down-regulated genes upon e2f1 MO at different developmental stages. d The box plot illustrates the expression level of the genes up- or down-regulated upon e2f1 MO in uninjected WT, e2f1 MO, and e2f1 rescue embryos (e2f1 RE) at stages 7 and 8. The results are presented as the median Log2 (TPM + 1), along with the 25th and 75th quartiles, as well as the 5th and 95th percentiles. Statistical significance was determined using a paired two-sided Student’s t-test, n indicates the number of genes in each condition. e Principal component analysis (PCA) of transcriptome profiles (n = 2 biological replicates) of uninjected embryos (WT), e2f1 MO embryos (MO), as well as e2f1 RE at stages 6–8. A developmental trajectory was indicated with a dashed line for the WT embryos. f Overlap between the up-/down-regulated genes upon e2f1 MO at stage 7 and those up-/down-regulated from stage 7 to stage 8 during normal development, and GO enrichment analysis of the overlapped genes. The P values were calculated based on a one-sided hypergeometric test. Whereas no significant GO terms were enriched for down-regulated genes, a set of GO terms for up-regulated genes was enriched, and genes were listed to the right. The enriched GO terms are ranked by –Log10 (adjusted P value). The adjusted P values for enrichment of specific GO terms were calculated by using the linear step-up method of Benjamini and Hochberg. g Heatmaps of TF DNA binding sequence motifs identified from gained proximal and distal CANTAC-seq peaks upon e2f1 MO at stage 7. Motif activity (–Log10
P value) and TF expression (Log2 (TPM + 1)) are indicated by the size and color of the dot, respectively. Statistical significance was determined using a one-sided hypergeometric test. h Heatmaps depicting the expression of genes that are activated from stage 7 to stage 8 in WT embryos, as well as in embryos injected with e2f1 MO at stage 7. All the RNA samples were collected from one additional independent cross and sequenced in parallel (n = 2 biological replicates). e2f1 MO, cdkn1a, MO + cdkn1a, MO+cdkn1a, MO + e2f1 and MO + ∆DBD represent embryos injected with e2f1 MO, cdkn1a mRNA, e2f1 MO and cdkn1a mRNA, e2f1 MO and e2f1 mRNA, as well as e2f1 MO and the ∆DBD mutant mRNA, respectively. i Genome browser view of RNA-seq normalized read counts at sia1/2, mixer and mix1, and gsc loci.
|
|
Fig. 5. Otx1, interacting with E2f1, acts as an activator.a Co-immunoprecipitation (IP) was carried out using the antibody against HA, followed by WB to detect HA-tagged E2f1 or Myc-tagged Otx1 using anti-HA or anti-Myc antibody, respectively, in embryos expressing both HA-tagged E2f1 and Myc-tagged Otx1. Embryos expressing only HA-tagged E2f1 were used as a negative control. Protein lysates were treated with or without benzonase nuclease. Input lanes represent 1% of the total protein lysate. Three independent experiments were performed, and similar results were obtained. b Representative bright field images of uninjected WT embryos, e2f1 MO embryos, otx1 MO embryos, as well as e2f1 and otx1 double MO embryos at stages 7, 25, and 43. Scale bar, 500 μm. c The box plot illustrates the expression of the genes up- or down-regulated upon e2f1 MO at stage 7 and 8 in uninjected WT, e2f1 MO, as well as e2f1 and otx1 double MO embryos. The results are presented as the median Log2 (TPM + 1), along with the 25th and 75th quartiles, as well as the 5th and 95th percentiles. Statistical significance was determined using a paired two-sided Student’s t-test, n indicates the number of genes in each condition. d Heatmaps of chromatin accessibility detected by CANTAC-seq at stage 7 and 8 upon e2f1 MO or e2f1 and otx1 double MO, n = 2 biological replicates. e PCA of transcriptome profiles (n = 2 biological replicates) of uninjected WT embryos, e2f1 MO embryos, otx1 MO embryos, as well as e2f1 and otx1 double MO embryos at stages 7 and 8. A developmental trajectory was indicated with a dashed line for the WT embryos. f PCA of chromatin accessibility profiles (n = 2 biological replicates) of uninjected WT embryos, e2f1 MO embryos, otx1 MO embryos, as well as e2f1 and otx1 double MO embryos at stages 7 and 8. A developmental trajectory was indicated with a dashed line for the WT embryos. g The bar plot illustrates the percentage of genes (n = 699) induced between stage 7 and 8 that gain, lose, or do not change chromatin accessibility upon e2f1 MO, otx1 MO, as well as double MO at stage 7 and stage 8. Genic region: from 10 kb upstream of the Transcription Start Site to 10 kb downstream of the Transcription End Site. Source data are provided in the Source Data file.
|
|
Fig. 6. E2f1 and Otx1 co-modulate minor ZGA.a A schematic view of the workflow of E2f1 and Otx1 ChIP-seq experiments. b Distribution of E2f1 and Otx1 binding sites at the promoter, gene body, and intergenic region. c Heatmaps of normalized read density of ChIP-seq (n = 2 biological replicates) for E2f1 and Otx1, as well as CANTAC-seq at five developmental stages. ChIP-peaks were categorized into three subgroups: E2f1-bound peaks (E2f1 only, n = 12,031), common peaks bound by E2f1 and Otx1 (E2f1&Otx1, n = 10,439), and Otx1-bound peaks (Otx1 only, n = 55,395). d Integrative heatmaps depicting the expression of E2f1 and Otx1 co-regulated genes (n = 220) in uninjected WT, e2f1 MO, otx1 MO, and double MO embryos at stages 7 and 8. Genes with E2f1 or Otx1 ChIP-peaks at promoter regions are marked in black. e Genome browser view of ChIP-seq, RNA-seq, and CANTAC-seq normalized read counts at sia1/2, mixer and mix1, and gsc loci.
|
|
Fig. 7. Model of coordinated regulation of zygotic gene expression by E2f1 and Otx1.The model illustrates how E2f1 and Otx1 co-regulate the transcription of a subset of zygotic genes before the MBT in X. tropicalis. Here, E2f1 functions as a repressor (brake), suppressing zygotic gene expression, while Otx1 acts as an activator (accelerator), promoting zygotic gene transcription. The repressive effect of E2f1 is dominant, and the effect of Otx1 on transcriptional activation becomes evident only in the absence of E2f1. In WT embryos, E2f1’s repression persists until stage 7 but diminishes at stage 8, allowing Otx1 to activate transcription (a). E2f1 knockdown causes premature zygotic gene transcription at stage 7 (b), while Otx1 knockdown prevents activation at stages 7 and 8 regardless of E2f1 status (c, d).
|