|
Fig. 1. Wnt11 exhibits polarized localization in the neural plate in a PCP-dependent manner.
(A) Expression pattern of wnt11 transcripts in early neurula (St. 13). Posterior-dorsal view. Expression of wnt11b.L mRNA was visualized by whole-mount in situ hybridization with an antisense probe. (B) Immunostaining of endogenous Wnt11 in Xenopus embryos (St. 14). The observed area was as illustrated (left). The neural plate region is outlined with dashed lines. The anterior-posterior (A-P) axis is indicated. (C) Quantification of Wnt11 along the midline in (B). The light green area indicates one standard deviation. (D) Polarized localization of Wnt11. A magnified image of the middle region of Wnt11 immunostaining is presented. β-Catenin was also stained as a membrane marker without polarized localization. Polarity angles of Wnt11 (green) and β-catenin (magenta) are presented with the rose diagram (histogram). Wnt11 exhibits significantly polarized localization toward 90° (corresponding to horizontal localization), compared to β-catenin. Kuiper two-sample test (a circular analog of the Kolmogorov-Smirnov test) test was used for statistical analysis. (E) Schematic illustration of localization of Wnt11 (green) and core PCP components (cyan and orange). (F) Knockdown of vangl2 with vangl2 MO reduced membrane localization of Wnt11. MOs with or without vangl2 mRNA and membrane tracer (mRuby2-krasCT mRNA) were coinjected into the right dorsal blastomere of four-cell embryos, targeting the future neural plate. Boundaries of tracer-negative and tracer-positive areas are indicated with cyan dashed lines. (G) Quantification of results shown in (F). Numbers of embryos (N) and numbers of regions of interest (ROIs) (n) are as indicated. Numbers of embryos (N) and numbers of cells (n) are as indicated. Amounts of mRNAs/MOs (in nanograms per embryo): mRuby2-krasCT, 0.067; vangl2 MOs, 14; and std MO, 14. Scale bars, 1 mm (A), 200 μm (B), 20 μm (D), and 50 μm (F). Representative data from two independent experiments are presented. a.u., arbitrary unit. Xenopus illustrations © Natalya Zahn (2022) (CC BY-NC, https://creativecommons.org/licenses/by-nc/4.0/deed.en). |
|
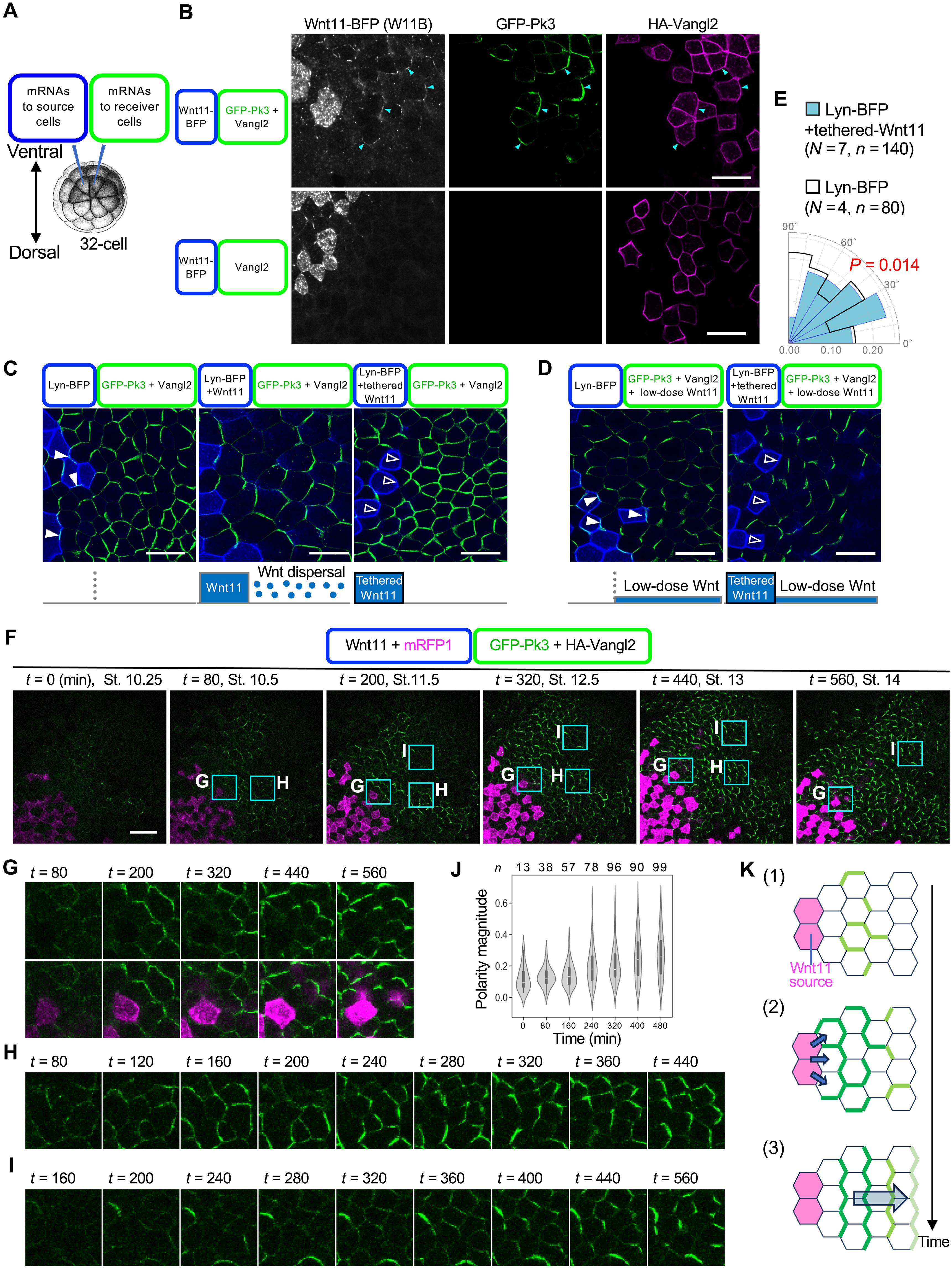
Fig. 2. Spatial bias–driven and bias-free roles of Wnt11 for PCP and spatiotemporal profiling of Wnt-dependent polarization of GFP-Pk3.
(A) Schematic illustration of mRNA injection for rPCP. Xenopus embryos injected with mRNAs at the 32-cell stage were observed at St. 14. (B) Localization of Wnt11 depends on rPCP. Arrowheads indicate accumulations of Wnt11-BFP with GFP-Pk3 in a region in which GFP-Pk3 and HA-Vangl2 are sparsely expressed. Ectopic HA-Vangl2 without GFP-Pk3 is not sufficient for localization of Wnt11-BFP. (C) Tethered-Wnt11 cannot polarize GFP-Pk3 at long range, but does in adjacent cells. Note the presence (closed arrowheads) and absence (open arrowheads) of GFP-Pk3 at boundaries facing tracer- and tethered-Wnt11–expressing cells, respectively. (D) Ubiquitously expressed Wnt11 can polarize GFP-Pk3 without direction, and when combined with direction by tethered-Wnt11, polarization can be aligned over long range. Note the presence (closed arrowheads) and absence (open arrowheads) of GFP-Pk3, respectively. (E) Quantification of polarity angles with or without direction by tethered-Wnt11. Numbers of embryos (N) and numbers of cells (n) are as indicated. (F to I) Time-lapse imaging of rPCP formation in the animal cap region. mRFP1 was used as a tracer for Wnt11-expressing cells. (F) Overall, polarization appears to propagate from the vicinity of the Wnt11 source to distant regions. [(G) to (I)] Subregions adjacent [(G) and (H)] or distant (I) to the source are enlarged. (J) Quantification of polarity magnitude of GFP-Pk3 in the time-lapse imaging. Numbers of analyzed cells (n) are as indicated. (K) Schematic illustrations of PCP formation in rPCP. mRNAs were injected into ventral animal blastomeres at the 32-cell stage, as illustrated. Amounts of mRNAs (in picograms per embryo): wnt11-BFP, 500; lyn-BFP, 50; GFP-pk3, 200 [(B) to (E)] and 100 [(F) to (J)]; HA-vangl2, 100 [(B) to (E)] and 50 [(F) to (J)]; wnt11, 500 [(C) and (F) to (J)] and 50 (D); tethered-wnt11, 500; and mRFP1, 500. Scale bars, 50 μm. Representative data from two [(B) to (E)] or three [(F) to (J)] independent experiments are presented. Xenopus illustrations © Natalya Zahn (2022) (CC BY-NC, https://creativecommons.org/licenses/by-nc/4.0/deed.en). |
|
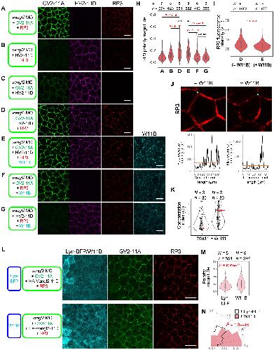
Fig. 3. Localization of core PCP components in bias-free polarization by ubiquitous Wnt11.
(A) Localization of core PCP components in the absence or presence of Wnt11. Components indicated at the left sides were expressed in Xenopus embryos by injecting mRNAs into ventral blastomeres at the four-cell stage. Coexpression of Wnt11-BFP (W11B) polarized membrane localization of GV2, RP3, and endogenous Fzd7 (first low). In addition, W11B colocalizes with these core PCP components. In the absence of W11B, membrane localization of GV2 was increased by coexpressed RP3, but its membrane localization was uniform. (B to D) Phosphorylated Vangl2 (pVangl2) is polarized in the neural plate. (B) pVangl2 staining at St. 14. C-cadherin was used as a membrane marker without polarization. (C) Polarity magnitude of pVangl2 is significantly higher than that of C-cadherin. (D) The polarity angle of pVangl2 and C-cadherin. [(C) and (D)] Statistical analyses were performed with the Kuiper two-sample test for polarity angle (D). Polarity magnitude and polarity angle were quantified with the principal components analysis (PCA) method using QuantifyPolarity2.0 (49). (E and F) Phosphorylation of Vangl2 is required for polarized localization of core PCP components and Wnt11. (E) Components indicated at the left sides were expressed as shown in (A). Substitution of GV2 with a phospho-deficient form (GV2-11A) leads to reduction of all observed components. (F) Quantification of PCA magnitude indicates a significant loss of polarization with GV2-11A, compared with GV2. Both GV2 and GV2-11A mRNAs are resistant to the MO. mRNAs and vangl2 MO were injected into the animal pole region of a ventral blastomere at the four-cell stage, as indicated. Amounts of mRNAs/MOs (in nanograms per embryo): mEGFP-vangl2 (WT and 11A), 0.10; mRuby2-pk3, 0.20; wnt11-BFP, 1.0; and vangl2 MO, 21. Scale bars, 20 μm [(A) and (E)] and 50 μm (B). Numbers of analyzed embryos (N) and cells (n) were as indicated. Representative data from two independent experiments are presented. |
|
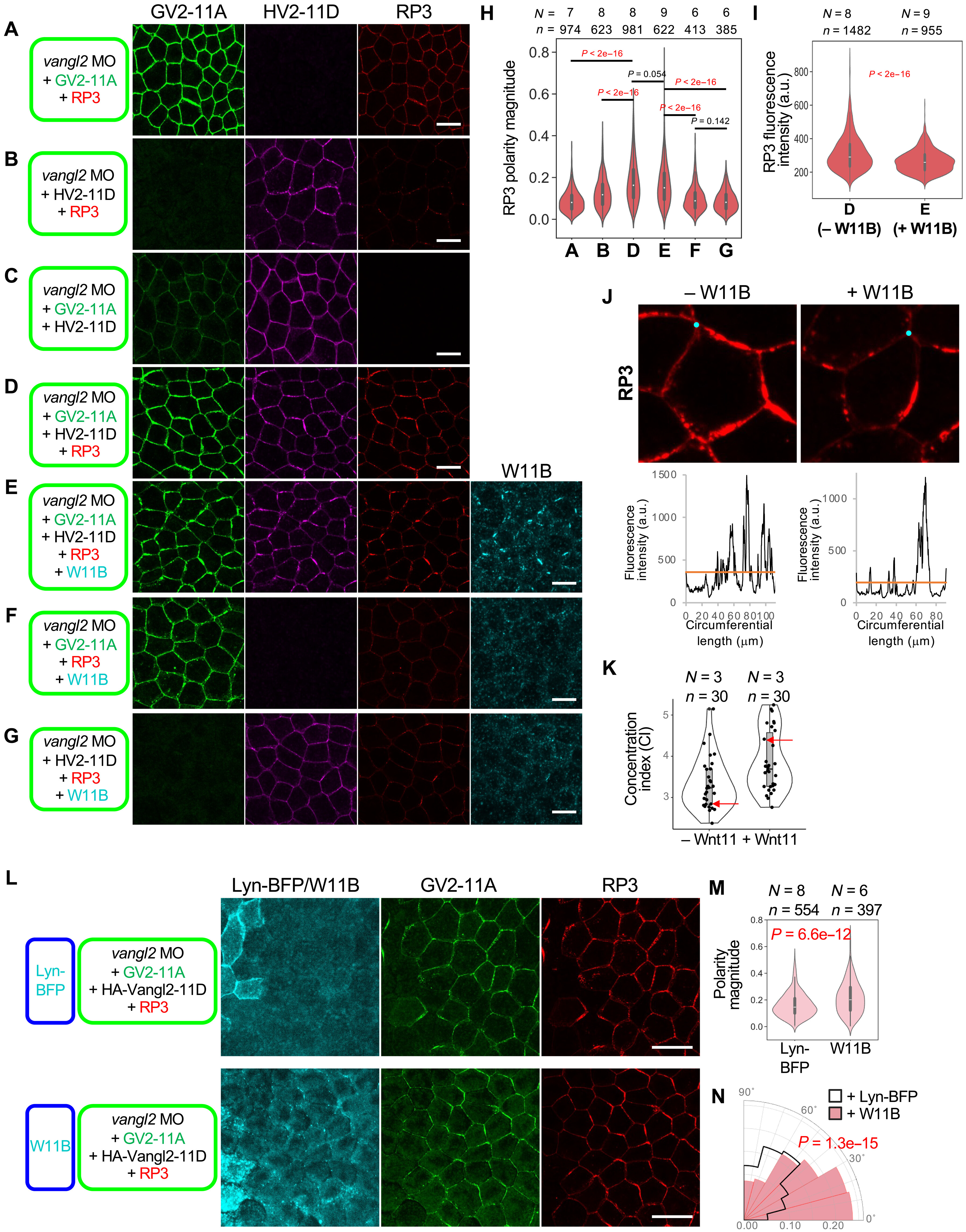
Fig. 4. Reconstitution of cell polarity based on phosphorylated and unphosphorylated states of Vangl2.
(A to G) A combination of Vangl2-11A, Vangl2-11D, and Pk3 is sufficient for self-polarization with or without Wnt11. Components indicated at the left sides were expressed as shown in Fig. 3A. Under all conditions, endogenous Vangl2 was knocked down with vangl2 MO. mRNAs and vangl2 MO were injected into the animal pole region of a ventral blastomere at the four-cell stage, as indicated. (H) Quantification of polarity magnitude of mRuby2-Pk3 shown in [(A) to (G)]. Polarity magnitude was quantified with the PCA method using QuantifyPolarity2.0 (49). (I) Quantification of RP3 on cell membranes. Conditions of –Wnt11 (D) and +Wnt (E) were compared. (J and K) Coexpression of Wnt11 concentrates Pk3 around cell circumference. (J) Representative images of RP3 in the absence (D) or presence (E) of Wnt11. Graphs show circumferential plots of RP3 (counterclockwise, starting from points indicated with cyan dots), with mean values of RP3 intensity of each cell (orange lines). (K) Concentration index (CI). CIs were calculated as follows: CI = (circumferential length of the cell)/(length with signal intensity above the mean circumferential intensity of the cell). Arrows indicate examples shown in (J). Coexpression of Wnt11 significantly increased CI. (L to N) Wnt11 overexpressed in an adjacent region can further polarize and direct Pk3. mRNAs and vangl2 MO were injected into the animal pole region of ventral blastomeres at the four-cell stage as indicated, as in rPCP. Statistical analyses were performed with the Kuiper two-sample test for polarity angle (N). Numbers of embryos (N) and numbers of cells (n) are as indicated. Amounts of mRNAs/MOs (in nanograms per embryo): mEGFP-vangl2-11A, 0.050; HA-vangl2-11D, 0.025; mRuby2-pk3, 0.10; wnt11-BFP, 0.50; and vangl2 MO, 21. Scale bars, 20 μm [(A) to (G)] and 50 μm (F). Representative data from two independent experiments are presented. |
|
Fig. 5. Analysis of pVangl2 in polarized cells by super-resolution microscopy (STED).
(A) GFP-Pk3 and endogenous Fzd7 in the absence or presence of Wnt11 (not polarized or polarized, respectively) were observed by STED microscopy. (B) Peak-to-peak distance (PPD) between Fzd7 and GFP-Pk3 shown in (A). For comparison, PPDs between membrane traces on the same cells and on adjacent cells are shown as “same” and “adjacent,” respectively (see fig. S6C). Data from three embryos, 15 cell boundaries, 67 lines (–Wnt) and four embryos, 18 cell boundaries, 76 lines (+Wnt) are presented. (C) STED observations of GFP-Pk3 and phosphorylated Vangl2 in cells polarized by overexpression of Wnt11. GFP-Pk3 and immunostaining with anti-GFP or anti-pVangl2. Anti-GFP staining was used as a control that overlapped with GFP fluorescence. (D) PPDs between GFP-Pk3 and anti-pVangl2 staining shown in (C). Data from three embryos, 14 cell boundaries, 74 lines (anti-GFP) and three embryos, 16 cell boundaries, 90 lines (anti-pVangl2) are presented. (E) Localization of core PCP components based on STED microscopy. Our STED analyses suggest that phosphorylated Vangl2 localizes on the opposite side from Pk3, possibly the same side as Fzd7. Because Pk3 preferentially binds to nonphosphorylated Vangl2 (50), we speculate that nonphosphorylated Vangl2 is on the same side as Pk3. (F) pVangl2 localized to cell membranes where GFP-Pk3 was reduced by Wnt11 in rPCP. Components indicated at the left side were expressed as shown in Fig. 3A. All STED pictures in Fig. 5 and fig. S6 are shown under the same condition for brightness/contrast. mRNAs were injected into animal pole regions of ventral blastomeres at the four-cell stage, as indicated. Amounts of mRNAs (in nanograms per embryo): GFP-pk3, 0.20; vangl2, 0.10; HA-vangl2, 0.10; wnt11, 0.25; wnt11-BFP, 0.50; and lyn-BFP, 0.050. Scale bars, 500 nm [(A) and (C)] and 20 μm (F). Representative data from two independent experiments are presented. |
|
Fig. 6. Cis-assembly of Vangl2 and Fzd7 induced by Wnt11, involving Vangl2 phosphorylation states.
The design of each experiment is shown in (A) and (D). (A) Wnt11 induces cis-assembly of Vangl2 and Fz7. Cis-assembly is frequently observed on outer boundaries facing W11B-expressing cells (blue arrowheads), but also on other outer boundaries (orange arrowheads). (B) Intensity profiles of each signal along the outer cell boundaries shown by dotted arrows in (A) (cyan, W11B; green, GV2; red, F7R). (C) Concentration indices (CIs). (D) Effects of Vangl2 phosphorylation states on cis-assembly with Fzd7. Open arrowheads, vesicles containing GV2-11A, F7R, and W11B, indicating endosomal internalization. Closed arrowheads, cis-assembly of GV2-11D and F7R on cell membranes. (E) CIs. (F) Quantification of tagged proteins at outer cell boundaries of GV2- and F7R-expressing cells [arrowheads in each schematic image in (D)]. Numbers of embryos (N) and numbers of cell boundaries (n): Group 1, N = 7, n = 485; Group 2, N = 6, n = 562; Group 3, N = 3, n = 188; and Group 4, N = 3, n = 367. (G) Schematic representation based on (A) to (F). (H) Phospho-deficient Vangl2 was highly internalized compared with phosphomimetic Vangl2 in the presence of Wnt11. The same experiments as shown in (D) were performed with an increased number of embryos. Numbers of embryos (N) and numbers of cells (n): Group 2, N = 10, n = 122; Group 4, N = 9, n = 199. mRNAs and vangl2 MO were injected into the animal pole region of ventral blastomeres at the four-cell stage. Amounts of mRNAs/MOs (in nanograms per embryo): mEGFP-vangl2, 0.20; mEGFP-vangl2-11A, 0.10; mEGFP-vangl2-11D, 0.10; fzd7-mRuby2, 0.20 [(A) to (C)], 0.050 (D), and 0.10 [(E), (F), and (H)]; wnt11-BFP, 1.0 [(A) to (C)] and 0.50 [(D) to (F) and (H)]; lyn-BFP, 0.050; and vangl2 MO, 42 (D) and 28 [(E), (F), and (H)]. Scale bars, 10 μm. Representative data from two independent experiments are presented. |
|
Fig. 7. Reciprocal stabilization of Pk3 and nonphosphorylated states of Vangl2.
(A and B) Effects of Vangl2 phosphorylation states with Pk3 on the same membrane. (A) The design of each experiment is shown at the right side. Five experimental groups (Group 5 to 9) were examined as indicated. (B) Outer cell boundaries of GV2 and F7R expressing cells, where both are on the same membrane, are quantified (arrowheads in schematic illustrations) for amounts of tagged proteins. Numbers of embryos (N) and numbers of cell boundaries (n): Group 5, N = 7, n = 112; Group 6, N = 4, n = 55; Group 7, N = 5, n = 94; Group 8, N = 7, n = 55; and Group 9, N = 5, n = 46. (C) Schematic illustration of stabilization/destabilization of Vangl2-Pk3 cis-complexes switched with phosphorylation states of Vangl2. mRNAs and vangl2 MO were injected into animal pole regions of ventral blastomeres at the four-cell stage, as indicated. Amounts of mRNAs/MOs (in nanograms per embryo): mEGFP-vangl2-11A, 0.10; mEGFP-vangl2-11D, 0.10; mRuby2-pk3, 0.20; lyn-BFP, 0.050; and vangl2 MO, 42. Scale bars, 10 μm. Representative data from two independent experiments are presented. |
|
Fig. 8. Trans-assembly of core PCP components by Wnt11.
The design of each experiment is shown in (A), (C), (E), and (G). (A) Wnt11 induces trans-assembly of Vangl2 and Fzd7. Arrowheads, trans-assemblies of GV2 and F7R with W11B. (B) Correlation coefficients between GV2 and F7R in (A). (C) Trans-assemblies of GV2 and F7R (arrowheads) were inhibited by vangl2 MO into the F7R side. (D) Correlation coefficients of GV2 and F7R on opposing membranes in (C). (E) Vangl2-11D on the same membrane as Fzd7 can specifically increase Vangl2-11A on the opposite side. (F) Boundaries between GV2-expressing and F7R-expressing cells in (E) were quantified (cyan dotted lines). Cis-Vangl2 (−), N = 4, n = 97; 11A, N = 4, n = 81; and 11D, N = 6, n = 94. (G) Vangl2-11A on the same membrane as Pk3 can specifically increase Vangl2-11D on the opposite side. (H) Boundaries between GV2-expressing and RP3-expressing cells in (G) were quantified (cyan dotted lines). 11A, N = 8, n = 177; 11D, N = 4, n = 110. (I) Schematic illustration of reciprocal stabilization of opposing phosphorylated and nonphosphorylated Vangl2, corresponding to Fzd7 and Pk3 sides, respectively. mRNAs for GV2, GV2-11A/D, F7R, Vangl2-11A/D, and vangl2 MO were injected into ventral blastomeres, and mRNA for W11B was injected into dorsal blastomeres at the four-cell stage, as indicated. Amounts of mRNAs/MOs (in nanograms per embryo): mEGFP-vangl2, 0.10 [(A) and (B)] and 0.20 [(C) and (D)]; mEGFP-vangl2-11A, 0.10; mEGFP-vangl2-11D, 0.20; fzd7-mRuby2, 0.10 [(A) and (B)], 0.20 [(C) and (D)], and 0.050 (E); mRuby2-pk3, 0.20; wnt11-BFP, 1.0 [(A), (B), (E), and (F)] and 2.0 [(C) and (D)]; vangl2-11A/D, 0.10 (E) and 0.050 (F); and vangl2 MO, 11 [(A) and (B)], 21 [(C) and (D)], 57 (E), and 42 (F). Scale bars, 10 μm. Representative data from two independent experiments are presented. |
|
Fig. 9. Model of asymmetric complex formation by Wnt11.
Wnt11 promotes phosphorylation of Vangl2 (fig. S5, A to C), likely via Fzd7, and further stabilizes cis-complexes of pVangl2 and Fzd7 (Fig. 6, D to F). In turn, these cis-complexes accumulate more Wnt11 (Fig. 6, D and F) to form a positive regulatory loop (1) (Fig. 9). On the other hand, phosphorylation of Vangl2 may be inhibited in the presence of Pk3 (fig. S5, A to C). Phospho-deficient Vangl2 or Vangl2 with Pk3 tend to be removed with Fzd7 and Wnt11 by endocytosis (Fig. 6, D to H, and fig. S10, E to I), consistent with dose-dependent reduction of GFP-Pk3 by Wnt11 (fig. S4). This mechanism could lead to a coupled removal of Fzd7 and Pk3 on the same membrane. When abundance of Pk3 exceeds that of Fzd7, Pk3 and nonphosphorylated Vangl2 mutually stabilize each other, and Pk3 and pVangl2 are mutually inhibitory (Fig. 7), forming another regulatory loop (2). Superficially, this loop does not involve Wnt11, consistent with the absence of Fzd7 on the membrane as a result of the coupled removal of Fzd7 and Pk3. In addition to these regulatory loops involving cis-complexes, the pVangl2-Fzd7 side and the non-pVangl2-Pk3 side preferentially face each other (regulatory loop 3), likely through trans-complex formation bridging adjacent cells (Fig. 8). |
|
fig. S1. Gene expression pattern of wnt11 and specificity of anti-Wnt11 immunostaining in Xenopus embryos.
[[ Panel A ]]
A, Gene expression patterns of wnt11b visualized by whole-mount in situ hybridization. Throughout Stages 12-14, wnt11b mRNA is highly localized at the posterior region, near the blastopore. Weaker expression is also observed in the anterior neural plate at Stages 13 and 14.
Scale bars: 1 mm (A) |
|
fig. S1. Gene expression pattern of wnt11 and specificity of anti-Wnt11 immunostaining in Xenopus embryos.
[[ Panels B-F ]]
B, Reduction of anti-Wnt11 staining by knockdown of wnt11. Alexa Fluor 647-conjugated wheat germ agglutinin (WGA-AF647) was used as a membrane marker. Numbers of embryos (N) and numbers of subregions (n, squares of 98 µm sides) are as indicated. MOs were injected as illustrated. Amounts of MOs (ng/embryo): wnt11 MO, 42.7; std MO, 41.6 (both are 5 pmol).
C, anti-Wnt11 staining with overexpression of mTagBFP2-tagged Wnt11 (Wnt11-BFP, W11B). Anti-Wnt11 staining overlapped with localization of Wnt11-BFP , including accumulation and puncta at cell boundaries (arrowheads). wnt11-BFP mRNA (1.0 ng/embryo) was injected as illustrated.
D, E, Immunostaining of endogenous Wnt11 at earlier stages. Posterior-dorsal view. The anterior-posterior (AP) axis is as indicated. Dashed lines and asterisks indicate positions of the dorsal edge of blastopore. At Stage 11 or earlier, Wnt11 staining was mostly observed inside cells. After Stage 12, staining at cell boundaries (indicated with b-catenin) become apparent.
F, Spatial profile of Wnt11 in the dorsal/neural plate region at earlier stages. Wnt11 did not form a concentration gradient from posterior to anterior in dorsal ectoderm of St. 12 or in the neural plate of St.
13. Fluorescent intensities were obtained from line plots of 152 µm width at the center of the dorsal/neural plate region. Error ranges are given as standard deviations (s.d.).
Numbers of embryos (N) are as indicated.
Scale bars: 50 µm (B, D-left column), 10 µm (C), 200 µm (D-right column, E). Representative data from two independent experiments are presented. |
|
fig. S2. Activity of BFP-tagged and membrane-tethered Wnt11 in PCP formation.
A, Reconstructed PCP (rPCP) formation with Wnt11-BFP in the animal cap region. Wnt11-BFP can polarize GFP-Pk3 co-expressed with HA-Vangl2 (upper panels), whereas a membrane tracer, Lyn-BFP cannot (bottom panels). As with endogenous Wnt11 in the neural plate, Wnt11-BFP exhibits polarized localization, co-localized with GFP-Pk3 (asterisks). A membrane marker, C-cadherin is uniformly distributed regardless of polarization of GFP-Pk3.
B, Cell membrane localization of GFP-Pk3 was reduced by both wild-type and membrane-tethered Wnt11 expressed in adjacent cells. Membrane localization of GFP-Pk3 was reduced by both wild-type (WT) and membrane-tethered-Wnt11 expressed in adjacent cells (open arrowheads), but not by Lyn-BFP (closed arrowheads). Note that reduction of GFP-Pk3 occurred at cell boundaries in various directions, suggesting contact-dependent effects of Wnt11-source cells. mRNAs were injected into ventral animal blastomeres at the 32-cell stage as illustrated.
Amounts of mRNAs (pg/embryo): wnt11-BFP, 500; lyn-BFP, 50; GFP-pk3, 200; HA-vangl2, 100; wnt11, 500; tethered-wnt11, 500. Scale bars, 50 µm.
Representative data from two independent experiments are presented. |
|
fig. S3. Exogenous Vangl2 stabilizes Fzd7 protein on membranes.
A, Gene expression patterns of fzd7 mRNA visualized by whole-mount in situ hybridization. fzd7 is highly expressed in the neural plate.
B, Membrane localization of endogenous Fzd7 was specifically observed in the neural plate. A boundary region of the neural plate was observed as illustrated. C-cadherin was stained as a membrane
marker.
C, Quantification of the polarity angle of endogenous Fzd7 localization in the neural plate. Anterior and posterior halves of neural plates were analyzed. In both regions, Fzd7 was significantly polarized toward 90º (corresponding to localization on the medio-lateral boundaries) compared to C-cadherin.
D, E, Overexpression of Vangl2 in the animal cap region increased membrane localization of Fzd7.
HA-V angl2 (D) or mEGFP-V angl2 (E) was ectopically expressed. Both increased membrane localization of endogenous Fzd7.
F, G, Fluorescent in situ hybridization (FISH) of fzd7. (F) Boundary of the neural plate. Similar to normal in situ hybridization (A), fzd7 transcripts were intensively detected in the neural plate. (G) HA-
vangl2 mRNA and FITC-dextran were injected into a ventral animal blastomere of 32-cell stage embryos.
Overexpression of HA-V angl2 did not increase fzd7 transcripts in the animal cap region, suggesting that the increase of Fzd7 by Vangl2 overexpression is probably due to stabilization of Fzd7 protein, but not due to an increase of fzd7 transcripts. Samples were stained and visualized in a side-by-side manner to equalize sensitivity for fzd7 transcripts in F and G.
mRNAs were injected as illustrated.
Amounts of mRNAs (pg/embryo): HA-vangl2, 50 (D), 100 (G);
mEGFP-vangl2, 100. Scale bars, 100 µm (B, F, G), 40 µm (D), 20 µm (E).
Representative data from two independent experiments are presented. Xenopus illustrations © Natalya Zahn (2022) (CC BY-NC,
https://creativecommons.org/licenses/by-nc/4.0/deed.en). |
|
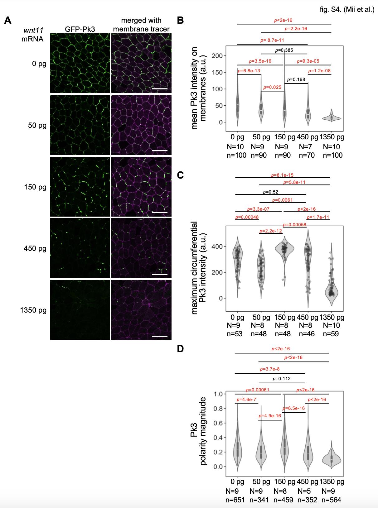
fig. S4. Dose-dependent reduction and biphasic polarization of GFP-Pk3 by co-expressed Wnt11.
A, Localization of GFP-Pk3.
B, Quantification of mean intensity of GFP-Pk3 on cell membranes. Numbers of embryos (N) and numbers of cell boundaries (n) are as indicated. Wnt11 reduced GFP-Pk3 on membranes in a dose-dependent manner.
C, Maximum circumferential intensities of GFP-Pk3. Unlike the mean intensity, maximum intensity was highest with an intermediate dose of wnt11 mRNA (150 pg/embryo). Numbers of embryos (N) and
numbers of cells (n) are as indicated.
D, Quantification of polarity magnitude of GFP-Pk3. As with the maximum intensity, polarity magnitude was also highest with an intermediate dose of wnt11 mRNA (150 pg/embryo). Numbers of
embryos (N) and numbers of cells (n) are as indicated.
mRNAs were injected into a ventral animal blastomere at the 16-cell stage. mRNAs (pg/embryo): wnt11, as indicated; GFP-pk3, 200; HA-vangl2, 100; mRuby2-krasCT, 67.
Scale bars, 50 µm. Representative data from two independent experiments are presented. |
|
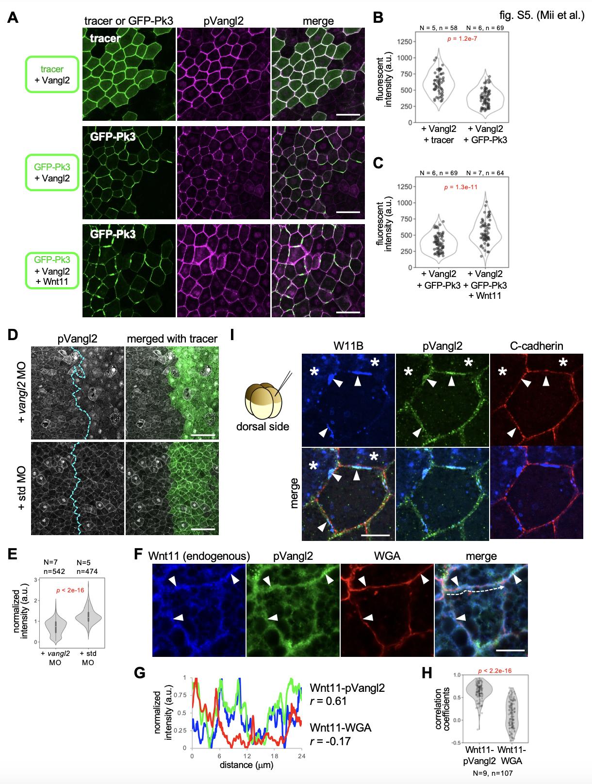
fig. S5. Specificity of anti-phospho Vangl2 (pVangl2) staining.
A-C, pVangl2 staining in overexpression of Vangl2, GFP-Pk3, and Wnt11. (A) mRNAs were injected into the animal pole region of a ventral blastomere at the 4-cell stage. Overexpression of Vangl2 in the animal cap region increased pV angl2 staining, compared to tracer-negative cells. mEGFP-KRasCT was used as a tracer. Co-expression of GFP-Pk3 reduced pVangl2 staining, compared to co-expression of the tracer, consistent with biochemical analyses with Xenopus embryos (50). Further addition of Wnt11 to co-expression of Vangl2 and GFP-Pk3 increased pVangl2 staining, suggesting that Wnt11 can induce phosphorylation of Vangl2.
(B, C) Quantification of staining intensity of pVangl2. A single data point corresponds to an average intensity of a line plot on a cell boundary between tracer/GFP-Pk3-positive and -negative cells. Numbers of embryos (N) and numbers of cell boundaries (n) are as indicated. For (+ Vangl2, + GFP-Pk3), the same data are presented in B and C.
D, E, pVangl2 staining is reduced by vangl2 MO in the neural plate.
MOs (14 ng/embryo) were injected into a dorsal blastomere at the 4-cell stage, targeting the future neural plate. FITC-dextran was used as a tracer. Intensity of pV angl2 on cell membranes was quantified in injected and uninjected sides, and normalized with the mean value of the uninjected side in each embryo.
F, G, Co-localization of endogenous Wnt11 and pVangl2 at subcellular resolution in the neural plate. Wnt11 and pVangl2 are frequently co-localized in a punctum-by-punctum manner (arrowheads), but not with wheat germ agglutinin (membrane marker).
E, Intensity profiles of Wnt11, pVangl2 and WGA at a cell boundary. Normalized intensities along the dashed arrow (F) are plotted.
H, Quantification of correlation coefficients. Correlation coefficients between Wnt11 and pVangl2 are significantly higher than those between Wnt11 and WGA. 107 cell boundaries from 9 embryos were
analyzed. Statistical analysis was performed with the Wilcoxon signed rank test with continuity correction.
I, Overexpression of Wnt11-BFP (W11B) caused co-accumulation of W11B and pVangl2 in the neural plate. Overexpression of W11B in the neural plate often caused self-accumulation at cell
boundaries (arrowheads). At these accumulations, W11B co-localized with pVangl2, but not C-cadherin.
W11B-expressing cells are indicated with asterisks.
Amounts of mRNAs: vangl2, 100; GFP-pk3, 200; mEGFP-krasCT, 50; wnt11, 250; wnt11-BFP , 1.0 ng/embryo. Scale bars, 50 µm (A),100 µm (D) 10 µm (I). Numbers of embryos (N) and numbers of cells (n) are as indicated. Representative data from two independent experiments are presented. |
|
fig. S6. Resolution of STED microscopy analyzed by peak-to-peak distance of membrane-tracers.
A-C, STED microscopy can resolve different membrane tracers expressed on adjacent cells. (A) Lyn-mEGFP and Lyn-BFP-3HA were expressed on the same cells or on adjacent cells in the animal cap region of Xenopus embryos. (B) Examples of quantification of peak-to-peak distance between the two membrane tracers. Line plots at positions indicated by arrows in A are shown. For a single line, a width of 20 px = 284 nm was measured. (C) Peak-to-peak distance (PPD). A significant difference was observed, indicating that membrane proteins on adjacent cells can be resolved by our STED observations. Data from 4 embryos, 23 cell boundaries, 119 lines (same cells) and 4 embryos, 21 cell boundaries, 115 lines
(adjacent cells) from two batches of embryos are presented.
D, pVangl2 staining observed with STED microscopy. In the absence of overexpressed Wnt11-BFP, staining of pVangl2 was weak. In the presence of overexpressed Wnt11-BFP, pVangl2 staining was strong
and clearly separated from GFP-Pk3. Representative data from two independent experiments are presented.
mRNAs were injected into animal pole regions of ventral blastomeres at the 4-cell stage, as indicated.
Amounts of mRNAs (ng/embryo): lyn-mEGFP, 0.10; lyn-BFP-3HA, 0.10; GFP-pk3, 0.20; vangl2, 0.10; wnt11-BFP, 1.0. Scale bars, 500 nm. |
|
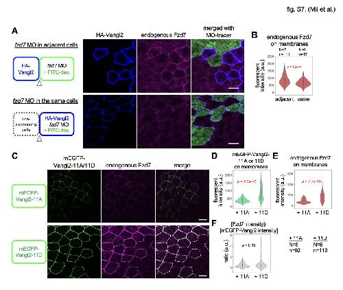
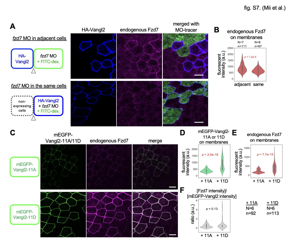
fig. S7. Vangl2 stabilizes Fzd7 on the same membrane in the absence of Wnt11.
A, B, Vangl2 increases membrane localization of Fzd7 on the same membrane. HA-vangl2 mRNA and fzd7 MO were injected into ventral animal blastomeres at the 8-16-cell stage as illustrated. (A)
Overexpression of HA-Vangl2 increased membrane localization of endogenous Fzd7 (Supplementary Fig. S3). fzd7 MO in cells adjacent to HA-Vangl2-expressing cells did not affect Fzd7 on membranes (top panels), but fzd7 MO in the same cells as HA-vangl2 reduced Fzd7 on membranes (bottom panels). (B)
Quantification of fluorescent intensity of endogenous Fzd7 on membranes. To confirm which side of Fzd7 was knocked down, cell boundaries between HA-Vangl2-expressing cells and MO-tracer-containing cells, and cell boundaries between HA-Vangl2-expressing cells and non-expressing cells are quantified for “fzd7 MO in adjacent cells” and “fzd7 MO in the same cells”, respectively. Numbers of embryos (N) and numbers of cell boundaries (n) are as indicated.
C-F, Phospho-deficient and -mimetic mutants of Vangl2 can increase membrane localization of Fzd7 proportionally to the amount of Vangl2 protein on membranes. mEGFP-Vangl2-11A or -11D was overexpressed in the animal cap region. As with wild-type Vangl2, phospho-deficient (11A) and -mimetic (11D) mutants increased endogenous Fzd7 (C). To equalize quantification of proteins on membranes, cell boundaries between mEGFP-Vangl2-11A/D-expressing cells and non-expressing cells
are quantified. Amounts of Vangl2 itself (D) and endogenous Fzd7 (E) were significantly higher with 11D-overexpression than those with 11A-overexpression. However, the ratio of [Fzd7 intensity]/[mEGFP-
Vangl2 intensity] did not differ significantly between 11A and 11D (F), suggesting that the increase of Fzd7 is proportional to the amount of Vangl2 protein on membranes, regardless of phosphorylation states.
Data of 92 cell boundaries from 6 embryos (+ 11A) and 113 cell boundaries from 6 embryos (+ 11D) are presented in D-F.
Amounts of mRNAs/MOs (ng/embryo): HA-vangl2, 0.050; mEGFP-vangl2 (-11A, -11D); 0.10; fzd7 MOs, 3.5. Scale bars, 20 µm. Representative data from two independent experiments are presented. |
|
fig. S8. Vangl2 is required for membrane localization of Fzd7 on the same membranes in the absence of Wnt11.
mRNAs and vangl2 MO were injected into the animal pole of a ventral blastomere as illustrated.
(Pictures) Fzd7-mRuby2 (F7R) exhibited membrane localization (dotted lines). Co-injected vangl2 MO reduced membrane localization of F7R (dashed lines). Additional expression of either the wild-type (WT) mEGFP-Vangl2 (GV2), 11A or 11D can rescue membrane localization of F7R on the same membrane (see cell boundaries between tracer-expressing and non-expressing cells). (Graphs) Cell boundaries between tracer-expressing and non-expressing cells were quantified for amounts of F7R and GV2 on the
same membranes. Quantification indicates that GV2-WT and GV2-11D fully rescue membrane localization of F7R, whereas GV2-11A does so partially. In this experiment, translation of F7R is equalized because it completely depends on injected mRNA. Thus, Vangl2 is likely to stabilize Fzd7 on the same membrane, regardless of phosphorylation state. 75 cell boundaries from 5 embryos for each
experimental group were quantified.
Amounts of mRNAs/MOs (ng/embryo): fzd7-mRuby2, 0.10; mEGFP-vangl2 (WT, 11A and 11D), 0.10; lyn-BFP, 0.025; vangl2 MO, 14. Scale bars, 20 µm. Representative data from two independent
experiments are presented. |
|
fig. S9. Higher magnification images for Fig. 6A and 6D.
Higher magnification images for Fig. 6A (A) and 6D (B) are presented. Scale bars, 10 µm. |
|
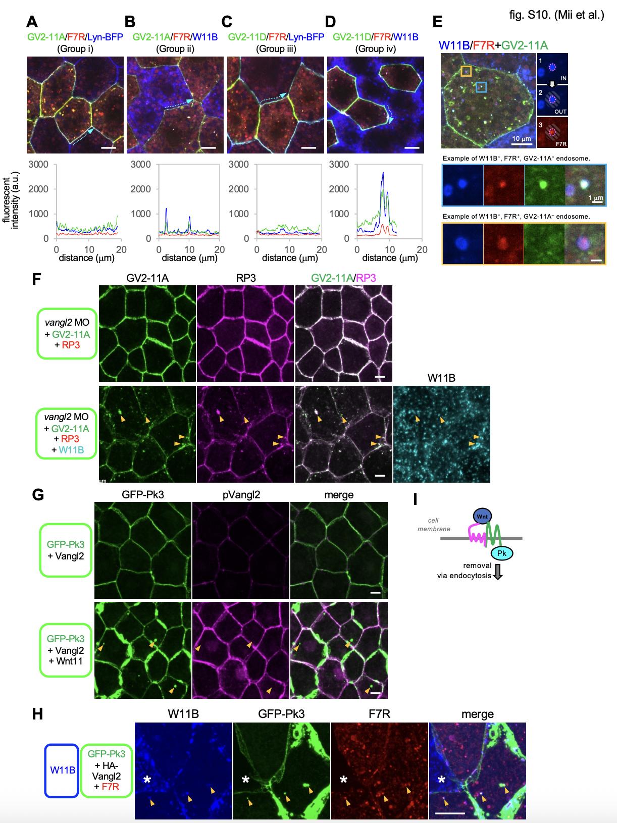
fig. S10. Effects of Wnt11 on Vangl2 and Fzd7 on the same membranes and endosomal removal of Pk3.
A-D, Intensity profiles of each signal along outer cell boundaries shown by dotted arrows (blue, W11B; green, GV2; red, F7R). W11B, GV2 and F7R showed co-accumulation when W11B was co-
expressed. Accumulation of these proteins is much higher with GV2-11D than with GV2-11A. Images are the same as Fig. 6D.
E, Analysis of W11B-containing endosomes. W11B-positive puncta inside receiving cells must be internalized from the extracellular space and were identified as endosomes by thresholding the image of W11B. Inside was defined as ROI IN (1). Then, surrounding area was defined as ROI OUT (2). For GV2-11A/D and F7R, presence or absence was determined with mean intensity of ROIs as following (3); ROI IN > ROI OUT: positive. ROI IN < ROI OUT: negative.
F, Reduction of mRuby2-Pk3 (RP3) from cell membranes and endosomal internalization with GV2-11A by Wnt11. Membrane localization of RP3 was decreased and endosome-like puncta (arrowheads) were increased by co-expression of W11B.
G, Endosome-like puncta of GFP-Pk3 (arrowheads) did not overlap pVangl2 staining.
H, GFP-Pk3 is endocytosed with F7R and W11B. Because W11B is expressed in adjacent cells, W11B-positive puncta inside GFP-Pk3-, HA-Vangl2- and F7R-expressing cells must be internalized by
endocytosis.
I, Schematic illustration of endosomal removal of Pk3-non-phosphorylated Vangl2-Fzd7 cis-complexes with Wnt11.
mRNAs were injected into the animal pole region of ventral blastomeres at the 4-cell stage, as illustrated.
Amounts of mRNAs/MOs (ng/embryo): mEGFP-vangl2-11A, 0.10 (A-E), 0.050 (F); mEGFP-vangl2-11D, 0.10; fzd7-mRuby2, 0.050 (A-D), 0.10 (E) 0.040 (H); wnt11, 0.25; wnt11-BFP, 0.50; lyn-BFP, 0.050;
GFP-pk3, 0.20 (G), 0.10 (H); mRuby2-pk3, 0.10; vangl2, 0.10; HA-vangl2, 0.050; vangl2 MO, 42 (A-D), 21 (F). Scale bars, 10 µm (A-D, E (top panel), F and G), 1 µm (E (middle and bottom panels)).
Representative data from two independent experiments are presented. |
|
fig. S11. Images of individual channels of trans-assembly of core PCP components by Wnt11. [[ Panels A-B ]]
Images of individual channels corresponding to Fig. 8A (A), 8C (B), 8E (C) and 8G (D). Scale bars, 10 µm. |
|
fig. S11. Images of individual channels of trans-assembly of core PCP components by Wnt11. [[ Panels C-D ]]
Images of individual channels corresponding to Fig. 8A (A), 8C (B), 8E (C) and 8G (D). Scale bars, 10 µm. |
|
wnt11b (wingless-type MMTV integration site family, member 11B) gene expression in Xenopus laevis embryo via in situ hybridization, NF stage 12, vegetal view.
|
|
wnt11b (wingless-type MMTV integration site family, member 11B) gene expression in Xenopus laevis embryo via in situ hybridization, NF stage 13, posterior-dorsal and posterior-ventral views.
|
|
wnt11b (wingless-type MMTV integration site family, member 11B) gene expression in Xenopus laevis embryo via in situ hybridization, NF stage 14, posterior-dorsal, anterior and posterior-ventral views.
|
|
fzd7 (frizzled class receptor 7) gene expression in Xenopus laevis embryo via in situ hybridization, NF stage 14, dorsal view, anterior up.
|