???searchLatestPapers.header???
???searchLatestPapers.caveat???
???pagination.result.count???
???pagination.result.page??? 1
(| Search Results |
|---|
|
Improving extracellular vesicle isolation from non-mammalian blood plasma: Enhancing efficiency through adjusted osmolarity., Siemińska I, Rakus K, Woźnicka O, Adamek M, Chadzińska M, Baj-Krzyworzeka M., Res Vet Sci. October 15, 2025; 197 105927. |
|
Identification of brain-like complex information architectures in embryonic tissue of Xenopus laevis organoids., Varley TF, Pai VP, Grasso C, Lunshof J, Levin M, Bongard J., Commun Integr Biol. October 7, 2025; 18 (1): 2568307. |
|
Genomic characterization of the T-cell receptor loci in Ambystoma mexicanum., Pacheco-Olvera DL, Saint Remy-Hernández S, Godoy-Lozano EE, Téllez-Sosa J, Valdovinos-Torres H, Curiel-Quesada E, López-Macías C, Martínez-Barnetche J., Front Immunol. September 30, 2025; 16 1656386. |
|
Proteomic responses to progressive dehydration and rehydration in Xenopus laevis., Zhang B, Hu Y, Jiao M, Yu Z, Storey KB, Niu Y, Wang H., Comp Biochem Physiol Part D Genomics Proteomics. October 13, 2025; 56 101654. |
|
The Human Alpha3 Beta2 Neuronal Nicotinic Acetylcholine Receptor Can Form Two Distinguishable Subtypes., Jackson DC, Hall MK, Sudweeks SN., Int J Mol Sci. September 28, 2025; 26 (19): |
|
Commensal skin bacteria interact with the innate immune system to promote tail regeneration in Xenopus laevis tadpoles., Chapman PA, Day RC, Hudson DT, Ward JM, Morgan XC, Beck CW., Dev Dyn. October 17, 2025; |
|
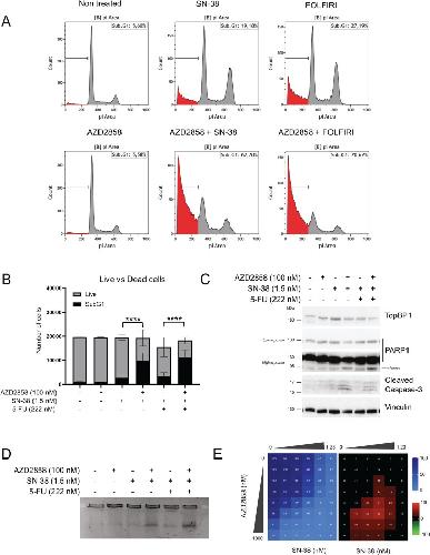
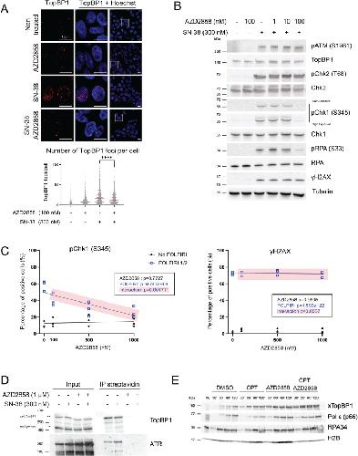
TopBP1 biomolecular condensates as a new therapeutic target in advanced-stage colorectal cancer., Morano L, Vezzio-Vié N, Aissanou A, Egger T, Aze A, Fiachetti S, Bordignon B, Hassen-Khodja C, Seitz H, Milazzo LA, Garambois V, Chaloin L, Bonnefoy N, Gongora C, Constantinou A, Basbous J., Elife. October 21, 2025; 14 |
???pagination.result.page??? 1
